Definición Funcional Integral
La letra ח (Cheth) representa el punto final de validación de un proceso. Es el lugar donde un sistema demuestra, de manera visible y verificable, si fue correctamente concebido, adecuadamente ejecutado y éticamente alineado.
Su función esencial es integrar, ejecutar y revelar el resultado final de un proceso completo. Cheth no inicia procesos ni selecciona elementos. Su función comienza después de que la letra ה (He) ha realizado la selección consciente.
Cheth garantiza que las tareas se completen sin daño, respetando simultáneamente la estructura interna y el entorno externo. Cuando aparece Cheth, no hay letras posteriores, porque el propósito ya fue alcanzado.
Análisis del Diseño de la Letra
La forma de ח se interpreta como un reflejo directo de su función:
- Línea vertical derecha: Representa el resultado final del proceso, ya alineado con Alef. Es el producto o la integración concluida.
- Línea horizontal superior: Representa el mecanismo operativo, las tareas que transforman o integran elementos internos y externos.
- Vértice derecho superior (cóncavo hacia la izquierda): Funciona como portal de entrada y unidad de procesamiento inicial de elementos externos.
- Línea vertical izquierda: Representa los elementos externos ya integrados exitosamente, que ahora sostienen el proceso sin generar daño.
- Concavidad conceptual hacia abajo: No es una forma literal, sino el espacio de autonomía controlada, donde ocurre la decisión operativa y se manifiesta el resultado.
Influencia de los Padres en ח (Cheth)
Cheth no nace autónoma. Depende operativamente de sus "padres" funcionales:
1. La Influencia de ה (He)
Influye en dos etapas. He inicial (H₁) decide qué entra al sistema (selección consciente). He final (H₂) valida si la estructura está lista para el acople. Sin He, Cheth no tiene materia prima ni validación.
2. La Influencia de צ (Tsadeh)
Aporta el camino y el recorrido. Tsadeh convierte la decisión en un proceso temporal. Sin el testimonio del recorrido de Tsadeh, Cheth no puede manifestarse.
3. La Influencia de ץ (Tzadei Sofit)
Es el constructor. Aporta la pieza funcional mínima (Yod) necesaria para que el sistema cierre. Sin ץ, puede haber buena intención, pero falta el mecanismo físico de unión.
4. La Influencia de ת (Tav)
Aporta el corte y la limpieza. Tav elimina lo nocivo antes de integrar. Si Tav no purifica, Cheth integraría infección.
5. La Influencia de ט (Tet)
Aporta la contención. Protege al sistema de cierres prematuros, pausando el proceso cuando cerrar causaría daño.
6. La Influencia de "e" (Ingeniería)
Es el operador invisible que interpreta los planos de Kaf Sofit y coordina a todas las herramientas anteriores. "e" traduce intención en realidad viable.
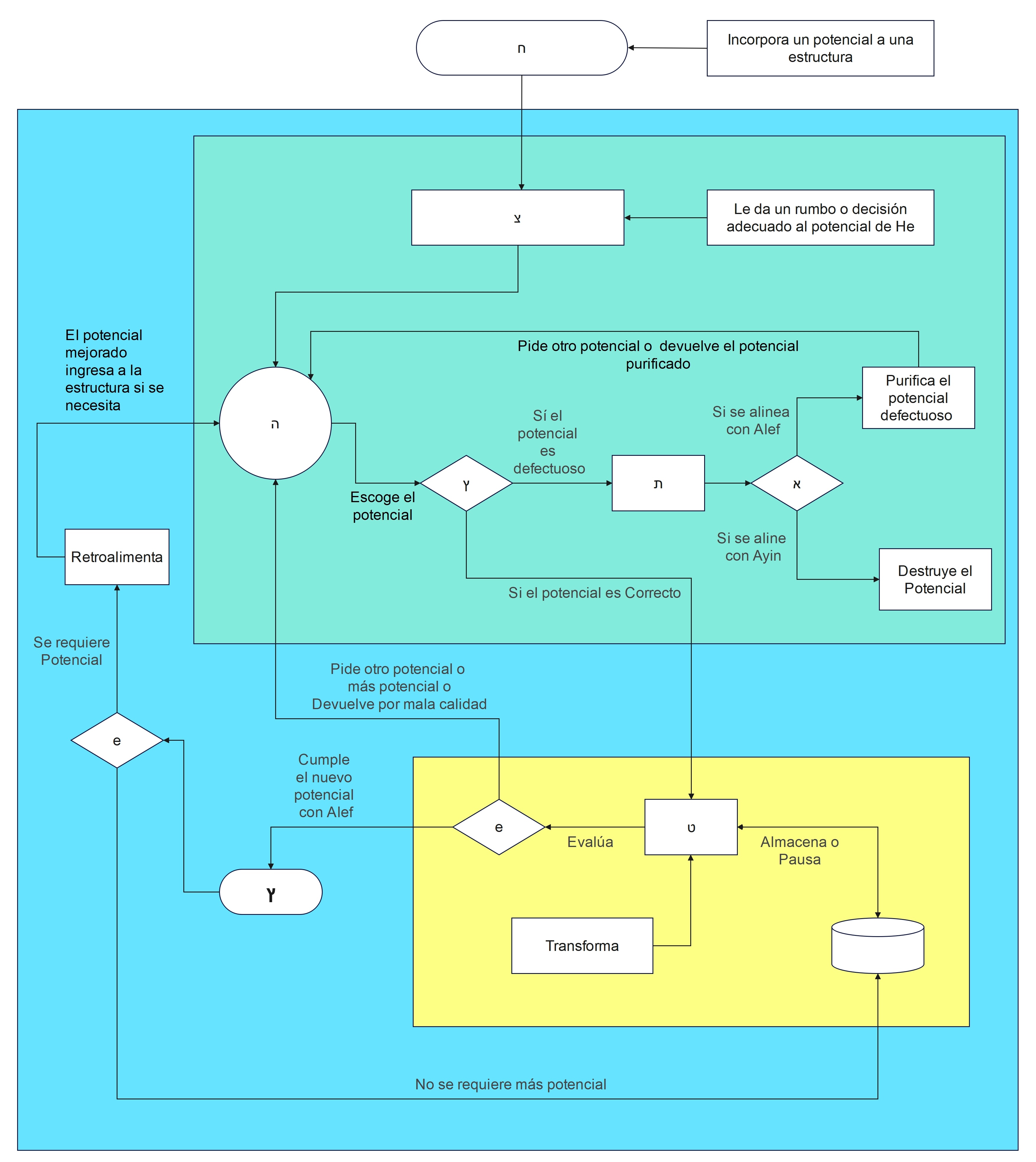
Esquema Lógico y Fórmula H-T-E-H-C
El funcionamiento de Cheth responde a una ley estructural estricta, definida por la Fórmula Universal Especializada:
H - T - E - H - C
- H₁ (He Inicial): El umbral de selección. Decide integrar un elemento "x" bajo una intención (Alef o Ayin).
- T (Herramientas): El conjunto de módulos operativos {צ, ץ, ת, ט} disponibles para procesar el elemento.
- E ("e" Ingeniería): La inteligencia que interpreta los planos, traduce la intención a tareas y selecciona la herramienta correcta de T.
- H₂ (He Final): El estado de preparación. Verifica si existe la condición de acople.
- C (Cheth): El resultado final. Si el acople es verdadero y seguro, se manifiesta ח. Si no, deriva a ת (colapso) o ט (espera).
Diagrama de Flujo del Sistema
El siguiente diagrama ilustra visualmente cómo los elementos fluyen desde la selección hasta la integración final en Cheth.
🔍 Pase el cursor o toque sobre la imagen para amplificar los detalles.
Ejemplos Prácticos de Aplicación
Ejemplo 1: Incorporar dinero a una empresa
Definición: Cheth es la integración funcional del capital sin dañar la estructura. Si se usa mal (sin ingeniería "e" o sin limpieza "Tav"), el dinero destruye la empresa. Cheth solo aparece si el dinero se vuelve crecimiento sostenible.
Ejemplo 2: Una dieta saludable
Definición: Cheth no es el menú, es la asimilación biológica. Requiere constancia (Tsadeh) y corte de lo nocivo (Tav). Si se fuerza, el cuerpo rebota (colapso). Cheth es cuando la dieta se vuelve estilo de vida sin esfuerzo.
Ejemplo 3: La Paz entre dos países
Definición: Cheth es la convivencia estable, no el tratado de papel. Requiere instituciones conjuntas (Tzadei Sofit) y contención de crisis (Tet). Sin esto, la paz es falsa.
Conclusión Global
La letra ח (Cheth) representa el triunfo de la Ingeniería Ética.
No es simplemente una letra o un muro; es el sello de calidad de un sistema que ha logrado transformar una intención abstracta (He) en una realidad tangible, atravesando el tiempo (Tsadeh) y la materia (Tzadei Sofit), purificándose de riesgos (Tav) y respetando los tiempos de maduración (Tet).
Cheth es la prueba visible de que la alineación con Alef funciona en el mundo real. Si aparece Cheth, el sistema es seguro, estable y está vivo. Cheth no miente: es la firma final del proceso.
Reflexión: La Tragedia del Buen Comienzo
El Misterio de la letra ח (Cheth)
Texto base: Análisis de la letra hebrea ח (Cheth)
I. El error que no vemos al final del camino
Hermanos, amigos, familia:
No todo fracaso humano comienza con una mala elección. Esa es una verdad incómoda que casi nunca queremos mirar.
Muchas de las tragedias más profundas de la vida no nacieron del mal, sino de algo que empezó bien. Personas que eligieron con cuidado. Personas que oraron antes de decidir. Personas que dejaron entrar algo bueno a su vida. Y, aun así, terminaron en ruinas.
Por eso hoy no vengo a hablarles del error de seleccionar mal, sino del error más silencioso y devastador: No saber qué hacer con lo que ya fue bien seleccionado.
Ahí aparece la letra ח (Cheth).
II. Cheth: el punto donde la verdad se revela
La letra ח (Cheth) no inicia procesos. No propone ideas. No seduce con promesas.
Cheth aparece cuando ya no hay excusas. Cheth es el punto final. El lugar donde el sistema queda expuesto. El momento en que la vida deja de escuchar intenciones y empieza a mostrar resultados.
Cheth no te pregunta qué querías lograr. Cheth mira lo que quedó y pregunta:
“¿Lo que dejaste entrar supiste integrarlo sin destruir?”
“¿Cómo fue que algo que empezó con amor… terminó causando tanto daño?”
Técnicamente, Cheth es integración final ética y funcional. Espiritualmente, Cheth es más duro: Cheth demuestra que una buena selección no garantiza una buena vida.
El pecado moderno no solo es equivocarse de camino. El pecado moderno más común es caminar el camino correcto destruyendo todo a nuestro paso, porque carecemos de cierre, de ingeniería, de madurez.
III. El juicio de los padres de Cheth (El espejo del alma)
Para entender por qué tantas vidas terminan incompletas o rotas, debemos escuchar a los padres de Cheth. No son letras abstractas. Son los fiscales de nuestra conciencia.
Imaginen que Cheth está al final de la vida, bloqueando la puerta. Y antes de pasar, cuatro voces se levantan.
1. Tsadeh (צ) — La acusación del camino
Tsadeh pregunta: “Dices que amabas… pero ¿cómo caminaste ese camino?” ¿Acompañaste o arrastraste? ¿Cuidaste el ritmo del otro o lo atropellaste con tu urgencia?
Muchos llegan “con la razón”, pero llegan solos, porque confundieron avanzar con aplastar.
Tsadeh nos grita hoy: “Llegar rápido rompiendo al otro no es llegar. Es huir.”
2. Tzadei Sofit (ץ) — La acusación de la estructura
Tzadei Sofit mira y pregunta: “Querías que esto funcionara… pero ¿construiste la estructura correcta para que funcione?”
Querías un hogar feliz, pero nunca construiste la pieza que les haga verdaderamente felices. Querías una empresa sólida, pero no construiste la estructura y la ética que lo sostenga. Querías confianza, pero no fabricaste la coherencia.
Quien actúa así intenta cerrar un sistema con huecos. Y lo que no tiene estructura, colapsa.
3. Tav (ת) — La acusación del corte
Esta es la más dolorosa. Tav pregunta en silencio: “¿Por qué dejaste el veneno dentro?”
Por miedo a la soledad, no cortaste esa relación tóxica. Por miedo al conflicto, no cortaste ese hábito destructivo. Por miedo a perder poder, no cortaste el abuso.
No usaste Tav para purificar. Y Cheth no tuvo más opción que integrar la infección.
No porque se elige mal el cuerpo, sino porque no se tuvo el valor de amputar la gangrena.
4. Tet (ט) — La acusación de no detenerse
Tet mira y pregunta: “¿Por qué seguiste empujando cuando todo gritaba ‘para’?”
Cuando se ve el cansancio. Cuando se ve el llanto. Cuando se ve el daño.
Y se confunde detenerse con fracasar. Entonces Tet nos revela una verdad brutal: Integrar a la fuerza es violar.
A veces el acto de amor más grande no es avanzar, sino contener.
IV. La ingeniería invisible: “e” (El verdugo del ego)
Y en medio de todo esto, opera “e”. “e” no decide, no juzga, no escucha excusas. “e” ejecuta.
Si le das impaciencia, “e” construye impaciencia. Si le das soberbia, “e” la vuelve sistema. Si le das cobardía, “e” la hace rutina.
Dios no castiga tu mala suerte. La vida revela tu mala ingeniería.
V. La fórmula que revela cuándo fracasamos (H-T-E-H-C)
Hermanos, amigos, familia esta no es poesía. Es matemática espiritual.
- H₁ — He inicial: Elegiste bien. Hubo promesa. Hubo fe. (Eureka… el comienzo fue correcto).
- T — las herramientas: Pero si no supiste caminar con ello (צ), No construiste lo necesario para sostener el camino (ץ), No cortaste lo que se debía cortarse (ת), No te detuviste a tiempo (ט).
- E — ejecución: Entonces La vida hizo exactamente lo que tú hiciste cada día.
- H₂ — validación: Y cuando llegó el momento del acople.
- C — resultado: No hubo Cheth. Hubo colapso.
Y preguntamos: “¿Por qué Señor, si yo elegí bien?”
Y el cielo responde en silencio: “Sí. Elegiste bien. Pero cerraste mal.”
VI. El llamado: aprender a cerrar
Hermanos, amigos, familia,
La esperanza no siempre es empezar de nuevo. A veces, la esperanza es aprender a cerrar bien.
Muchos están buscando otra (He), otra selección, otro comienzo. Y Dios hoy les dice: “No necesitas otra selección. Necesitas aprender también aprender a trabajar con lo seleccionado.”
Quizás hoy necesitas: Tav para cortar ese orgullo… Quizás necesitas: Tet para pausar. Quizás necesitas: volver a caminar el proceso con Tsadeh. Quizás necesitas: construir lo que nunca construiste.
El éxito no es seleccionar mucho. El éxito es que lo que seleccionaste no te destruya, ni tú lo destruyas.
Que cuando llegues al final, Cheth no sea un muro contra el que te estrelles, sino una casa donde descansar.
El éxito no esta tan solo en buscar comienzos brillantes, si en aprender con ellos a trabajar finales sólidos.
El pecado común es cerrar mal. La redención es aprender a integrar en verdad, en amor y en justicia.
Aprendamos a vivir Cheth. Amén.